您现在的位置:首页 >  新闻中心 > 新闻动态
健康视频 HEALTH VIDEO
  • 痛 风
  • 类风湿
  • 强直
  • 风湿
  • 痛风怎么样才能治好?

  • 痛风急性发作的应该措施?

  • 痛风石形成的原因?

  • 痛风能否就控制饮食而不治疗?

  • 痛风是否与吃有关而与遗传没多大关系?

  • 痛风都有一些什么样的症状?

  • 检查尿酸非常高却无疼痛症状?

  • 患处严重变形还能治吗?

  • 类风湿的常见症状

  • 类风湿的遗传机率有多少?

  • 类风湿有哪些偏方?

  • 类风湿怎么治疗好?

  • 手指关节疼痛怎么回事?

  • 为什么会得类风湿?

  • 为什么类风湿停药就复发?

  • 吃药可以治好强直吗?

  • 为什么会得强直?

  • 患了强直会有哪些症状?

  • 得了强直如何锻炼身体?

  • 从治疗到康复要多久?

  • 得了强直可以生小孩吗?

  • 风湿的治疗和季节有关系吗

  • 风湿性关节炎的症状?

  • 风湿跟类风湿的区别?

  • 治疗风湿有特效药吗?

  • 风湿性关节炎有哪些危害?

  • 风湿怎么才能治好?

便民服务 SERVICES
  • 就医流程
  • 门诊安排
  • 预约挂号
  • 远程阅片
  • 病症导诊
  • 电话了解
医院地址
郑州市二七区大学南路96号
科研实力!郑州痛风风湿病医院3篇论文荣登中华医学会学术年会

来源:郑州痛风风湿病医院   浏览次数:

网络挂号 在线了解

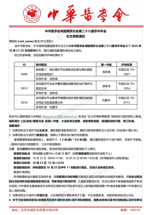
近日,中华医学会肾脏病学分会正式发布第二十八届学术年会论文录取通知,郑州痛风风湿病医院肖亚楠、徐学成、杜爱华三位医生的科研成果均顺利通过专家评审,获大会收录并将以书面交流形式参与学术分享,充分展现了医院在风湿病与肾脏病交叉领域的临床科研水平与创新能力。

中华医学会肾脏病学分会学术年会是国内肾脏病学领域规模宏大、学术水平顶尖的专业盛会,本届年会定于2025年10月21日-25日在郑州召开,汇聚全国肾脏病学及相关领域的顶尖专家学者,聚焦学科前沿动态与临床实践难点,为学术交流与科研成果转化搭建高端平台。大会对投稿论文采用严格的专家评审机制,入选成果需经多轮专业审核,兼具科学性、创新性与临床应用价值。

图片1.png图片2.png

此次郑州痛风风湿病医院入选的3篇论文,紧扣临床实际需求,围绕风湿免疫病患者肾功能相关问题展开深入研究:

肖亚楠医生的《胱抑素C: 类风湿关节炎疾病活动度与肾功能相关性的新指标?》探索胱抑素 C 在类风湿关节炎病情评估与肾功能监测中的潜在价值,为临床诊疗提供新的参考方向;

徐学成医生的《类风湿关节炎合并慢性肾脏病患者的治疗现状与预后分析》基于临床数据剖析该类合并症患者的治疗难点与预后影响因素,为优化诊疗方案提供实证依据;

杜爱华医生的《类风湿关节炎患者甲氨蝶呤相关急性肾损伤的临床特征与危险因素分析》聚焦药物治疗安全性,深入挖掘甲氨蝶呤相关肾损伤的临床规律与防控重点,对提升用药安全具有重要指导意义。

作为专注于痛风、风湿病诊疗的专科医院,郑州痛风风湿病医院始终秉持“临床驱动科研,科研服务临床”的理念,高度重视学科建设与科研创新工作,鼓励医护人员围绕临床痛点开展研究,持续推动科研成果向临床应用转化。此次3篇论文同时入选国家级学术年会,不仅是对三位医生科研能力的肯定,更是医院在风湿病与肾脏病交叉领域诊疗研究实力的集中体现。

下一步,医院将组织相关团队积极参与本次学术年会,通过聆听前沿报告、参与学术讨论等方式,与全国同行深入交流学习,同时依托大会平台分享研究成果,为推动风湿病合并肾功能损伤领域的诊疗发展贡献力量。未来,郑州痛风风湿病医院也将继续加大科研投入,搭建更高水平的科研创新平台,培养更多优秀的专科医疗人才,以更优质的医疗技术与服务守护患者健康。

作者介绍:

图片3.png

杜爱华医生

中国中医药研究促进会中医药传承发展工作委员会委员、海峡两岸医药卫生交流协会风湿免疫专业委员会附着点炎学组首届常委、美国风湿病学会(ACR) 国际会员欧洲抗风湿病联盟(EULAR)会员、澳大利亚·昆士兰大学迪亚曼蒂纳(Diamantina)研究所访问学者、奥地利·第 62 届欧洲肾脏协会年会(ERA 2025)访问交流学者、河南省医学科普学会风湿专业委员会第一届副主任委员、河南类风湿医学研究院院长、河南省康复医学会风湿病康复分会委员

从事风湿免疫病临床诊疗工作20余年,擅长类风湿关节炎、痛风性关节炎、强直性脊柱炎、骨性关节炎等风湿疾病规范化诊疗及慢病管理。主张类风湿关节炎个体化针对性治疗,根据不同期型发病原理等因素,将患者治疗分为不同疗程、不同恢复阶段,采用局部联合全身综合治疗方案,全面改善类风湿关节炎患者免疫力。以第一或共同作者发表在《International Journal of Rheumatic Diseases》等国际SCI期刊共计4篇,并有10余篇论文被国内外风湿领域学术大会收录!

门诊时间:

每周一至周日—郑州痛风风湿病医院(郑州地铁七号线王胡砦站B口出,往北直行100米左右)

图片4.png

徐学成医生

亚太痛风联盟HGMC郑州分中心专家组成员、中国中医药研究促进会中医药传承发展工作委员会委员中华中医药协会会员、全国痛风一张网·难治性痛风"十五五”攻坚医疗专家组成员、河南省医学科普学会风湿专业委员会第一届委员、河南省康复医学会风湿病康复分会委员

一直深入痛风临床诊疗线,擅长早中晚不同发病时期痛风、痛风石、痛风性肾病、骨关节炎、股骨头坏死的诊断与中西医结合的治疗方法。其所著多篇论文被第27届亚太风湿病协会联盟(APLAR)大会、中华医学会第二十六次全国风湿病学学术会议等多个国内外风湿病相关领域学术大会收录!

门诊时间:

每周一至周日—郑州痛风风湿病医院(郑州地铁七号线王胡砦站B口出,往北直行100米左右)

图片5.png

肖亚楠医生

从事风湿免疫病临床医疗工作近10年,擅长中西医结合诊治痛风性关节炎、高尿酸血症、痛风伴痛风石、类风湿关节炎、骨关节炎等代谢、风湿免疫病及骨关节病。对各种原因导致的手、膝、脚等关节疼痛、活动受限的治疗经验丰富。撰写的有关风湿免疫病方面的学术论文被中华医学会肾脏病学分会第二十八届学术年会录用。

门诊时间:

每周一至周日—郑州痛风风湿病医院(郑州地铁七号线王胡砦站B口出,往北直行100米左右)

关于我们 About us

郑州痛风风湿病医院位于郑州市二七区,痛风风湿病专科医院,以痛风、类风湿、强直性脊柱炎、风湿性关节炎等风湿关节病为重点诊疗项目。

医院秉承“技术为先、病人至上、亲情服务”的办院理念,致力于打造一所患者满意的专业痛风风湿病医院。

  • 医院地址:

    郑州市二七区大学南路96号

    (地铁七号线王胡砦站B口出,

    往北直行100米左右)

  • 固话:0371-55133028

    邮编:450000

  • 医院周边公交路线:

    40路、84路、176路、

    180路、204路、552路等

    (大学路长江路站下车)

院内即景HOSPITAL SCENERY

郑州痛风风湿病医院 版权所有 Copyright@2018 ZhengZhou GOHT Rheumatism Hospital All
豫ICP备18037198号